您的位置:主页 > 新闻资讯 > 行政法规 >

嘉德利为您解读遏制“低价中标”!【招标投标

文章来源:嘉德利金属制品有限公司   文章发布时间:2018/02/26   作者:[field:writer/] 点击:[field:click/]

概要:近日又传来重要消息 ,国家发改委将主导对《招标投标法》进行全面修订,相关草案有望2018年年内出台。对于社会呼声很高的修改关于“最低价中标”的条文内容,有望在此次修订中实现。

近日又传来重要消息 ,国家发改委将主导对《招标投标法》进行全面修订,相关草案有望2018年年内出台。对于社会呼声很高的修改关于“最低价中标”的条文内容,有望在此次修订中实现。
 
全面修订
  2018年1月19日上午,国家发展改革委组织召开招标投标部际协调机制会议暨《招标投标法》修订启动工作会。
 
  国家发展改革委副秘书范恒山强调,《招标投标法》涉及领域和行业广泛、利益主体多元、运行机制复杂、监管链条较长,做好修法工作,要重点把握坚持理顺政府与市场的关系、坚持问题导向、坚持借鉴国际经验与立足我国国情相结合三项原则。在修订范围上,要进行全面修订,尽量做到一次性修到位,使修订后的《招标投标法》能够适应当前和今后一个时期招标投标市场发展的需要,经得起历史和实践检验。在工作目标上,争取2018年尽快形成修订草案上报国务院。
 
  会议一致同意按照相关工作方案加快推进修法工作。
 
行业痛点:最低价中标
 
  2017年5月、6月,人民日报分别2次刊文,直接点明“最低价中标,该改改了”。
 
  2017年8月,国家发改委印发《关于修改〈招标投标法〉〈招标投标法实施条例〉的决定》(征求意见稿)中,已列出有关限制“最低价中标”、鼓励推行电子招投标的条款。
 
  因此,2018年对《招标投标法》的全面修订,尤其值得关注!
 
  在1月19日的会上,发改委负责人特别提出,“使修订后的《招标投标法》能够适应当前和今后一个时期招标投标市场发展的需要,经得起历史和实践检验”。
 
  人民日报在对江苏、湖北、四川3省的100多家实体企业进行调查时发现,“最低价中标”成为企业集中诟病的问题。多位企业负责人表示,一些地方和国企招标采用“最低价中标”,这种“重价格、轻质量”的指挥棒,不符合新发展理念。
 
  “最低价中标”,真的该改改了!
 
征求意见稿
 
  2017年8月,国家发改委印发《征求意见稿》,关于《招标投标法》的修改有以下提议:(“红字”,已修改完成;“蓝字”,待修订)
 
  关于修改《招标投标法》的决定 (征求意见稿)
 
  一、将第三条中的“国务院发展计划部门”修改为“国务院发展改革部门”。
 
  二、第五条增加一款,作为第二款:“国家鼓励利用信息网络进行电子招标投标。数据电文形式与纸质形式的招标投标活动具有同等法律效力。”
 
  三、删去第十三条第二款第三项。
 
  四、将第十九条第二款修改为:“国家对招标项目的技术、标准有规定的,招标人应当按照其规定在招标文件(词条“招标文件”由行业大百科提供)中提出相应要求。招标人可以在招标文件中合理设置支持技术创新、节能环保等方面的要求和条件。”
 
  五、将第二十四条修改为:“招标人应当确定投标人编制投标文件所需要的合理时间;但是,依法必须进行招标的项目,自招标文件开始发出之日起至投标人提交投标文件截止之日止,最短不得少于二十日,采用电子招标投标在线提交投标文件的,最短不得少于十日。”
 
  六、第四十一条增加一款,作为第二款:“前款第二项中标条件适用于具有通用技术、性能标准或者招标人对其技术、性能没有特殊要求的招标项目。”
 
  编者注:有专家指出,此条款是对“经评审的最低投标价法”之滥用的改正,有利于遏制不合理的最低价中标现象。
 
  七、将第四十七条修改为:“依法必须进行招标的项目,招标人应当自订立书面合同之日起十五日内,向有关行政监督部门提交招标投标和合同订立情况的书面报告及合同副本。”
 
  八、第四十八条增加一款,作为第四款:“依法必须进行招标的项目,招标人和中标人应当公布合同履行情况。”
 
  可以看出,这个《征求意见稿》中的多项内容,并没有在12月27日的修改中实现。会不会在2018年的修订草案中呈现,还需拭目以待!
 
  不过既然都是发改委主导的,相信不会令大家失望的。
 
  文件原文:
 
关于《关于修改〈招标投标法〉〈招标投标法实施条例〉的决定》(征求意见稿)公开征求意见的公告
 
  按照党中央、国务院要求,为深化招标投标领域“放管服”改革,不断增强招标投标制度的适用性和前瞻性,推动政府职能转变,助力供给侧结构性改革,促进经济社会持续健康发展,我们起草形成了《关于修改〈招标投标法〉〈招标投标法实施条例〉的决定》(征求意见稿),现向社会公开征求意见。
 
  有关单位和社会各界人士可以在2017年9月20日前,登陆国家发展改革委门户网站(点击查看 http://www.ndrc.gov.cn)首页“意见征求”专栏,进入“《招标投标法》《招标投标法实施条例》修改公开征求意见”栏目,对征求意见稿提出意见建议。
 
  感谢您的参与和支持!
 
  附件:1.关于修改《招标投标法》《招标投标法实施条例》的决定(征求意见稿)
 
  2.《招标投标法》《招标投标法实施条例》修改前后对照表
 
国家发展改革委法规司
 
2017年8月29日
 
  附件一:
 
关于修改《招标投标法》的决定 (征求意见稿)
 
  一、将第三条中的“国务院发展计划部门”修改为“国务院发展改革部门”。 二、第五条增加一款,作为第二款:“国家鼓励利用信息网络进行电子招标投标。数据电文形式与纸质形式的招标投标活动具有同等法律效力。”
 
  三、删去第十三条第二款第三项。
 
  四、将第十九条第二款修改为:“国家对招标项目的技术、标准有规定的,招标人应当按照其规定在招标文件中提出相应要求。招标人可以在招标文件中合理设置支持技术创新、节能环保等方面的要求和条件。”
 
  五、将第二十四条修改为:“招标人应当确定投标人编制投标文件所需要的合理时间;但是,依法必须进行招标的项目,自招标文件开始发出之日起至投标人提交投标文件截止之日止,最短不得少于二十日,采用电子招标投标在线提交投标文件的,最短不得少于十日。”
 
  六、第四十一条增加一款,作为第二款:“前款第二项中标条件适用于具有通用技术、性能标准或者招标人对其技术、性能没有特殊要求的招标项目。”
 
  七、将第四十七条修改为:“依法必须进行招标的项目,招标人应当自订立书面合同之日起十五日内,向有关行政监督部门提交招标投标和合同订立情况的书面报告及合同副本。”
 
  八、第四十八条增加一款,作为第四款:“依法必须进行招标的项目,招标人和中标人应当公布合同履行情况。”
 
关于修改《招标投标法实施条例》的决定 (征求意见稿)
 
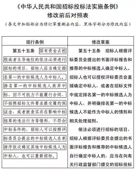
  一、将第五十五条修改为:“招标人根据评标委员会提出的书面评标报告和推荐的中标候选人确定中标人。招标人也可以授权评标委员会直接确定中标人,或者在招标文件中规定排名第一的中标候选人为中标人,并明确排名第一的中标候选人不能作为中标人的情形和相关处理规则。
 
  “依法必须进行招标的项目,招标人根据评标委员会提出的书面评标报告和推荐的中标候选人自行确定中标人的,应当在向有关行政监督部门提交的招标投标情况书面报告中,说明其确定中标人的理由。”
 
  二、第五十九条增加一款,作为第四款:“依法必须进行招标的项目,招标人和中标人应当公布合同履行情况。”
 
  附件二:







热销产品
不锈钢立柱

栏杆立柱 桥梁栏杆 立柱配件

联系我们

Consulting service

泰州市嘉德利金属制品有限公司

地址:江苏省泰州市姜堰区兴泰镇工业园

邮编:225300

电话:0523-86800188

手机:13357789211(微信同步)

邮箱:wulinfei@tzjdl.cn